Best practice
Create optimal payment experiences for your customers by following these best practices for integrations. The best practice needs to be implemented not only between the server side and Alipay, but also to the terminals.
#Prepare your device
A device with the screen to display the order code needs to be prepared. Besides, the device must be able to conduct external communication.
#Properly use Alipay interfaces
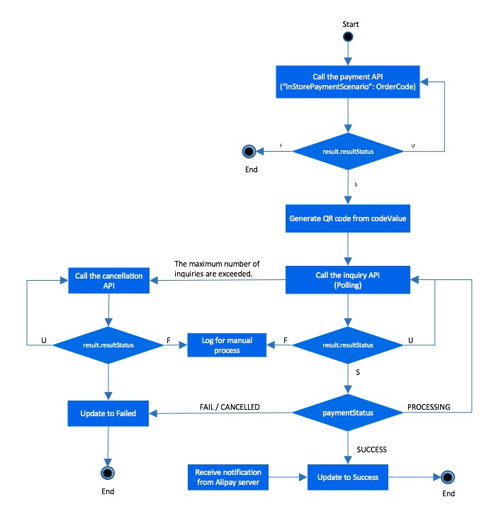
It is suggested to integrate at least the payment, inquiry, refund, cancel, and payment notification interfaces. The following graphic gives you a clear instruction about when to implement the above-mentioned interfaces:
- Payment interface:
The payment notification URL needs to be specified in the payment request. After calling a payment interface, the following results might be returned from Alipay or no result is received by the merchant:
- Alipay returns that result.resultStatus is
S, which indicates the transaction succeeds and the money is deducted successfully. - Alipay returns that result.resultStatus is
F, the merchant needs to take further actions according to the error message in result.resultCode. - Alipay returns that result.resultStatus is
U, the merchant needs to use the inquiry interface to inquire the payment result. The inquiry request can be sent 10 to 20 times, with an interval of 3 to 5 seconds. - If no asynchronous notification and payment result are returned from Alipay within 15 seconds after the payment request is sent, the merchant needs to use the inquiry interface to inquire the payment result. The inquiry request can be sent 10 to 20 times, with an interval of 3 to 5 seconds. If the network is in poor condition, the payment processing might be delayed. Therefore, the waiting time can be extended appropriately, up to 25 seconds.
- When calling the inquiry interfaces, if no payment result can be obtained after the inquiry requests being sent more than the maximum number of times, the merchant needs to call the cancel interface to cancel the transaction. If being out of the cancellable period, the merchant cannot use the cancel interface to cancel the transaction. The merchant can call the refund interface to make a refund instead.
- Inquiry interface:
After calling an inquiry interface, the following results might be returned from Alipay or no result is received by the merchant:
- Alipay returns that result.resultStatus is
S, which indicates the inquiry process is successful and the merchant can get the payment status from the value of paymentStatus:
- The value of paymentStatus is
SUCCESS, indicates that the payment succeeds. - The value of paymentStatus is
FAIL, indicates that the payment is failed. The merchant can reinitiate a payment request. - The value of paymentStatus is
PROCESSING, indicates that the payment is in process. The merchant can make an inquiry later for the final status. - The value of paymentStatus is
CANCELLED, indicates that the payment is cancelled. The merchant can reinitiate a payment request.
- Alipay returns that result.resultStatus is
F, the merchant needs to take further actions according to the error message in result.resultCode. - Alipay returns that result.resultStatus is
U, the merchant needs to use the inquiry interface to inquire the payment result. The inquiry request can be sent 10 to 20 times, with an interval of 3 to 5 seconds. - If no result is returned from Alipay for three seconds due to network issues, the merchant needs to use the inquiry interface to inquire the payment result. The inquiry request can be sent 10 to 20 times, with an interval of 3 to 5 seconds.
- When calling the inquiry interfaces, if no payment result can be obtained after the inquiry requests being sent more than the maximum number of times, the merchant needs to call the cancel interface to cancel the transaction.
- Cancel interface:
After calling a cancel interface, the following results might be returned from Alipay or no result is received by the merchant:
- Alipay returns that result.resultStatus is
S, which indicates the transaction is cancelled successfully. The merchant can issue a payment request again. - Alipay returns that result.resultStatus is
F, the merchant needs to take further actions according to the error message in result.resultCode. - Alipay returns that result.resultStatus is
U, the merchant needs to use the same parameters to retry the cancel request. The cancellation process can be retried for 60 seconds, with an interval of 5 to 10 seconds. - If no result is returned from Alipay for three seconds due to network issues, the merchant needs to use the same parameters to retry the cancel request. The cancellation process can be retried for 60 seconds, with an interval of 5 to 10 seconds.
- If no result is obtained after trying several times of cancellation, the merchant needs to contact Alipay technical support team.
The following graphic gives you a clear structure about the above-mentioned relationships between the payment, inquiry, and cancel interfaces:

Figure 1. Call the payment, payment inquiry, and cancellation interfaces.
- Refund interface:
After calling a refund interface, the following results might be returned from Alipay or no result is received by the merchant:
- Alipay returns that result.resultStatus is
S, which indicates the transaction is refunded successfully. - Alipay returns that result.resultStatus is
F, the merchant needs to take further actions according to the error message in result.resultCode. - Alipay returns that result.resultStatus is
U, the merchant needs to use the same parameters to retry the refund request. The refund process can be retried for 60 seconds, with an interval of 5 to 10 seconds. - If no result is returned from Alipay for three seconds due to network issues, the merchant needs to use the same parameters to retry the refund request. The refund process can be retried for 60 seconds, with an interval of 5 to 10 seconds.
- If no result is obtained after trying several times of refund, the merchant needs to contact Alipay technical support team.
The following graphic shows how to use the refund interface:

Figure 2. Call the refund interface
- Payment notification interface:
After integrating a payment notification interface, you can follow these suggestions to handle the notification:
- If a notification is received when the order status reaches the final state, the merchant can ignore the notification.
- If a notification is received after the merchant initiated a cancellation request, the merchant can ignore the notification and determine the payment status according to the result of the cancellation request.
#Solution for cancellation retries
To avoid duplicated charges, the delivery of cancellation message needs to be guaranteed. Although retrying the cancel interface is able to achieve a very high successful rate, it is still recommended to use message queueing when possible. The following graphic shows the three steps of using message queuing:
- If calling the query interface fails to get the result, the cancel process is initiated. If the cancel request cannot be sent out, you need to save the cancel request to a local queue for retries at regular intervals or when network recovery.
- After receiving the cancel request, the receiving queue acknowledges the cancel request and initiates the cancel request after the original transaction arrives.
- If a network exception or system error occurs when the cancel request is sent to Alipay, save the cancel request to sending queue and try again.

Figure 3. Three steps of using message queuing
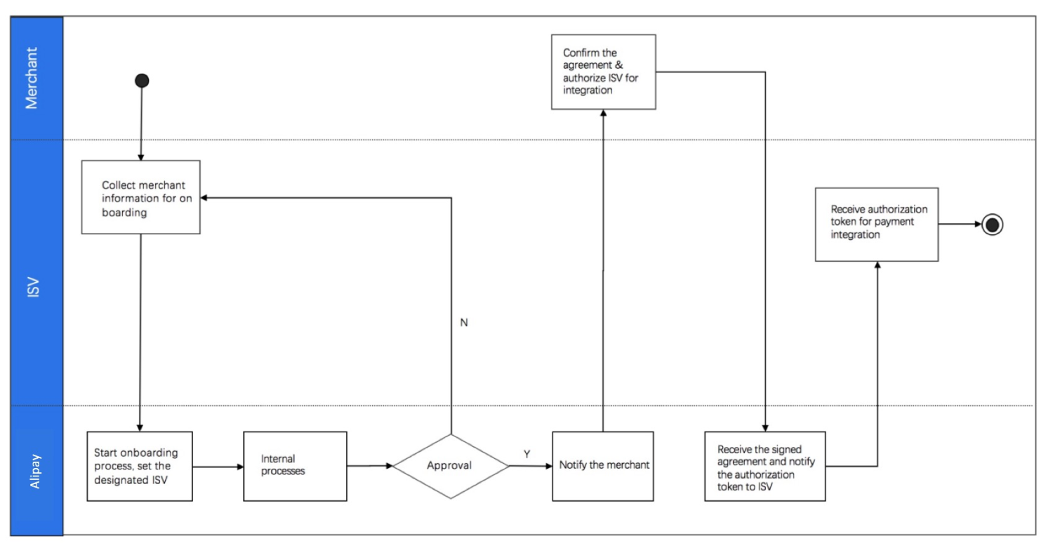
#Get the agent token
This action is required only for the ISV integration mode, which is an integration process performed by authorized ISVs if merchants or acquirers authorize ISVs to make the implementation.
To integrate with Alipay on behalf of the merchant, ISV needs to use an authorized token in the request header. The notification of authorization token is triggered by merchant and sent from Alipay. The following flow illustrates the process of getting an authorization token.

Figure 4. The process of getting the agent token
Notes:
- Alipay specifies what data will be sent through the notification.
- ISV provides the notification URL before Alipay gets the ISV onboard.
- ISV needs to implement backend logic to receive token and response with the proper information.
#Create payment request ID properly
When the same business order needs to be paid multiple times, for a reason that the previous payments failed or revoked, it is necessary to ensure that the value of paymentRequestId for each payment interface is not repeated. Therefore, the business order number cannot be used as the merchant payment request ID directly, instead, an independent payment request ID should be generated for each payment request. Besides, the relationship between the business order number and merchant payment request ID should be created at the merchant server.
The payment request ID must be unique, cannot be reset, and cannot be consecutive numbers. You are suggested to create the payment request ID in the following way:
time stamp (accurate to seconds) + terminal number + transaction amount + terminal transaction serial number + random number.
#Print receipt
The receipt to print must contain the following information:
- The merchant order ID (paymentRequestId) or the Alipay transaction ID (paymentId). It is suggested to use also a barcode display.
- Alipay payment indication, to indicate the payment is processed by Alipay.
- Transaction date and time in the local time (accurate to seconds).
Besides, it is not suggested to show the following information on the printed receipt:
- The name of the card issuer. (You can use Alipay instead if needed.)
- The payment amount of the customer.
#Use the unified payment button
It is recommended to use the unified payment identification button for payments from different wallets, to avoid the operation complexity caused by each payment button provided for each wallet.
#Confirm the payment result
You must confirm the payment result in a correct way. Pay attention to the following items:
- You must verify the signature of the payment asynchronous notification and check whether the returned payment amount and its monetary unit are consistent with those of the payment request. Ensure that the received notification was not tampered with.
- After receiving the asynchronous notification or payment result, first confirm whether the notification has been processed. Only for the original transaction that has not been processed and cancelled, you can continue to complete the payment. If you receive the cancel request from the terminal, complete the cancel process.
- Use data lock for concurrency control to avoid getting the payment result from the query request and the asynchronous notification at the same time, which might cause data confusion if the same transaction information is repeatedly recorded in the database.
#For integrations between acquirers and merchants
Alipay transactions are settled in real time, which imposes challenges of maintaining consistent transaction states among customers, merchants, acquirers and Alipay. Since customers are able to view transactions on their mobile on the spot, any discrepancies can lead to on-site complaints. To maintain the consistency of transaction states, acquirers need to follow not only the best practice for integration between acquirers and Alipay but also that for integration between acquirers and merchants. This document illustrates the principles for ensuring a high-quality integration between acquirers and merchants. The principles apply for merchants and acquirers that adopt the consumer-presented mode payment, order code payment, and entry code payment products.
#1. Principles
Due to the diversity of integration methods between merchants and acquirers, Alipay recommends that the integration between merchants and acquires follow these principles to ensure the integration quality:
- Keep the transaction status consistent for all parties.
- In case of any uncertain state, initiate a cancellation process if you can.
- If the cancellation is not executed because of packet loss or other abnormal conditions, you need to retry the cancellation process by yourself or through the retry queue.
#2. Apply principles for various integration models:
Several integration models and the corresponding integration principles are discussed in the following sections to illustrate various integrations between merchants and acquirers. Contact Alipay technical support for help if your integration model is not in any of the following situations.
#Forwarding gateway
This is an integration model where the acquirer gateway simply forwards messages from downstream (merchants) to Alipay. The forwarded messages include the payment, inquiry, cancel and refund request.
All requests are initiated downstream and forwarded by the gateway and protocol translation might be involved. Although protocol details or data fields used between merchants and acquirers might be different from that are used between acquirers and Alipay, the processing logic and transaction flows are similar. Therefore, the integration between merchants and acquirers also needs to follow the best practices issued by Alipay.
Take a typical Alipay barcode transaction as an example. The following graphic shows the process of initiating requests and forwarding requests.

Figure 5. The process of initiating requests and forwarding requests
In case of any uncertain state, it is recommended to initiate a cancellation process actively or by using the store-and-forward queue.
Active cancellation
In the integration model where the acquirer gateway simply forwards messages from downstream (merchants) to Alipay, connection issues between merchants and the gateway occur frequently. When connection issues occur, it is suggested that the forwarding gateway send a cancellation request to Alipay to avoid transaction status inconsistency.
For example, the connection between downstream and the gateway is disconnected in the middle of a query process before the user authorizing the transaction. However, the authorization process is completed normally between the user and Alipay. Therefore, the merchant treats the timeout as a declined transaction while Alipay debits the user’s fund. As a result, transaction status inconsistency occurs, which needs to be avoided.
To avoid transaction status inconsistency, it is suggested that the forwarding gateway initiate an active cancellation to Alipay on behalf of downstream when the following conditions are satisfied:
- An agreed transaction timeout is reached, that is, the transaction cannot be processed further.
- No response with an approval for the authorization is returned from Alipay for previous inquiries to the gateway.
- No cancellation request from downstream is received by the gateway after the timeout being reached.
The following graphic shows the process of initiating an active cancellation from the forwarding gateway to Alipay:

Figure 6. The process of initiating an active cancellation
Note:
The timeout setting of the gateway must be greater than timeout settings of the merchants, otherwise transactions can be reversed prematurely, which affects success rate.
Store-and-forward queue
About the retransmission of cancellation, implementing the store-and-forward queue for cancellation can reduce the possibility of getting undelivered cancellations.
Implementing the store-and-forward queue can help the cashier to send cancellations in the back office until success. Therefore, it is recommended to implement the store-and-forward queue at both the merchant side and the gateway side. Besides, if you do not want to implement the store-and-forward queue for both sides, you need to implement at the merchant side at least.
#RESTful API gateway
This is an integration model where existing payment infrastructures of acquirers are used. For example, connect acquirers' RESTful APIs with merchants for Alipay integration. Although this kind of integration model increases the complexity of the integration at the server side, the integration at the merchant side becomes much easier because most of the inquiry and cancellation logic can be implemented at the server side.
For this kind of integration, the principle of keeping transaction status consistent among all parties needs to be carefully considered.
Take a typical Alipay barcode transaction as an example. After the merchant initializing the transactions, the gateway starts the Alipay transaction by following our integration best practices including those for queries and retries. The merchant uses the acquirer's API to check results of the transactions asynchronously. The merchant and acquirer maintain their own timeout value independently. The following graphic shows the process of using the acquirer's API to check transaction results.

Figure 7. The process of using the acquirer's API to check transaction results
In case of any uncertain state, it is recommended to complete the following actions to ensure transaction status consistent among all parties:
- The gateway takes responsibility of determining the closing time of the transaction and making the final cancellation request to Alipay to close the transaction with Alipay.
- The gateway needs to be able to provide the merchant with the final transaction status by setting a shorter timeout value than that of the merchant side.
- The merchant initiates a cancellation request to the gateway to help reduce the possibilities of inconsistent transaction status.
To close transactions between the acquirer and Alipay, the gateway needs to actively send the cancellation request when one of the following conditions is satisfied:
- After the gateway timeout is reached, no response with an approval for the authorization is returned from Alipay.
- When an authorization approval is returned by Alipay, but the gateway is not able to deliver the approval to downstream, a cancellation request needs to be initiated to reverse the transaction after timeout.
The following graphic shows the process to initiate a cancellation request to Alipay.

Figure 8. The process of initiating a cancellation request to Alipay
Although the gateway needs to be able to deliver the final transaction status to the merchant, it is possible that the merchant does not receive the message for some reason. In this case, merchants need to notify the gateway somehow and the gateway needs to be able to interpret it as a cancellation request to Alipay. Besides, it is suggested that the merchant initiate a cancellation process as a safe net to reduce the possibilities of inconsistent transaction states.
#Request and response switch
This is an integration model where the acquirer uses an existing payment switch.
In this case, downstream is responsible for initiating cancellations after timeout. The switch saves reversal advices in the store-and-forward queue and translates the advices to cancellation requests to Alipay. The switch needs to guarantee the successful delivery of cancellation requests to Alipay by using store-and-forward queue.
The following graphic shows the process of initiating reversal advices by merchants. The merchant initiates a reversal advice to the switch. The switch returns a response to the merchant immediately and takes the responsibility of sending a cancellation request to Alipay successfully.

Figure 9. The process of of initiating a reversal advice to Alipay