Introduction
#Overview
Alipay restaurant solution allows customers to view menu, order food, and pay the bills and tips just by a scan with mobile devices. With this new way to order and pay, the whole dining experience becomes cashless and more convenient, and customers can wait for less time and get more dedicated services. Besides, this digital transformation can help merchants reduce labor cost and achieve higher table turnover rate.
#User experience
With the Alipay restaurant solution, customers can scan the QR code to view the menu and place an order with the wanted dishes. The order is sent to the order system automatically and waiters can check customer needs and provide corresponding services. When customers need to pay bills and tips, the online payment service can be triggered when the customer scan the Alipay QR code and pay via the Alipay wallet.
Customers can even order dishes before they arrive at the store if they use the remote channel H5 page for pre-ordering. Besides, a joint table service is also provided by Alipay restaurant solution. Customers on the same table can scan the same QR code to order and pay, without order confusions.

#Solution benefits
Alipay restaurant solution connects merchants and customers more closely by providing an efficient order and pay platform. With less labor cost, but better dining experience and higher turnover rate, customers and merchants can both benefit from this Alipay solution.
#Solution benefits for merchants
Maximized operation efficiency and higher table turnover rate
Technology-simplified serving process involves less labor source in the daily operation but achieves higher efficiency, leading to a higher table turnover rate and thus more profits. Besides, the joint table service also can help to maximize your operation efficiency. More than one order can be supported at the same time for each table.
The following graphic shows the efficiency improvement Alipay solution made to a restaurant. By implementing the Alipay restaurant solution, the table turnover rate is largely increased:

Reduce labor costs
In the traditional way of running a restaurant, to provide a considerate service for customers, enough servers are needed for sure. Especially in the busiest time of a day. Servers are needed for providing menus, ordering dishes, bringing dishes, and checking out the bills. With the Alipay solution, less servers are needed and labor costs can be reduced by at least three quarters.
Attract more customers
Alipay is one of the biggest and most reliable platform with a big group of users in China. Alipay service can use its own market influence to carry more customer flows to the cooperated business.
Chinese tourists or Chinese people who live outside China are hi-potential customers to restaurants that join the Alipay family. For Alipay users, an Alipay-endorsed restaurant makes them feel at home.
Moreover, Chinese tourists with limited cash tend to enter a restaurant with Alipay service because Alipay always provides pretty good exchange rates when settling the payment.
Optimize the data management
With massive operation data related to orders and bills, big data technology can be used for analyzing customer needs, optimizing the supply chain, and keeping the financial status healthy.
Previously, daily accouting is not an easy work. Financial management takes time and labor resources. Besides, it is not easy to make statistical studies of the daily ordered dishes. With the Alipay solution, you can conveniently get your daily business data and make corresponding data analyses.
Improve the customer experience
A convenient dining experience with localized menus and mobile checkout option is provided by the Alipay solution. The language barrier between customers and waiters doesn't affect the dining experience any more. Besides, pre-ordering dishes before arriving at the store is allowed so that customers can have less time to wait.
#Solution benefits for service providers
Service providers refer to those who provide services for integrating with Alipay solutions.
Relying on the openness of the Alipay platform, ISVs can quickly open the market and gain revenue. Grow and share the ecological dividend together with Alipay. Alipay can provide the following benitifs for ISV/ISOs:
The most powerful technical support and the latest technology sharing in the electronic payment industry.
Successful digitalization experience from China market.
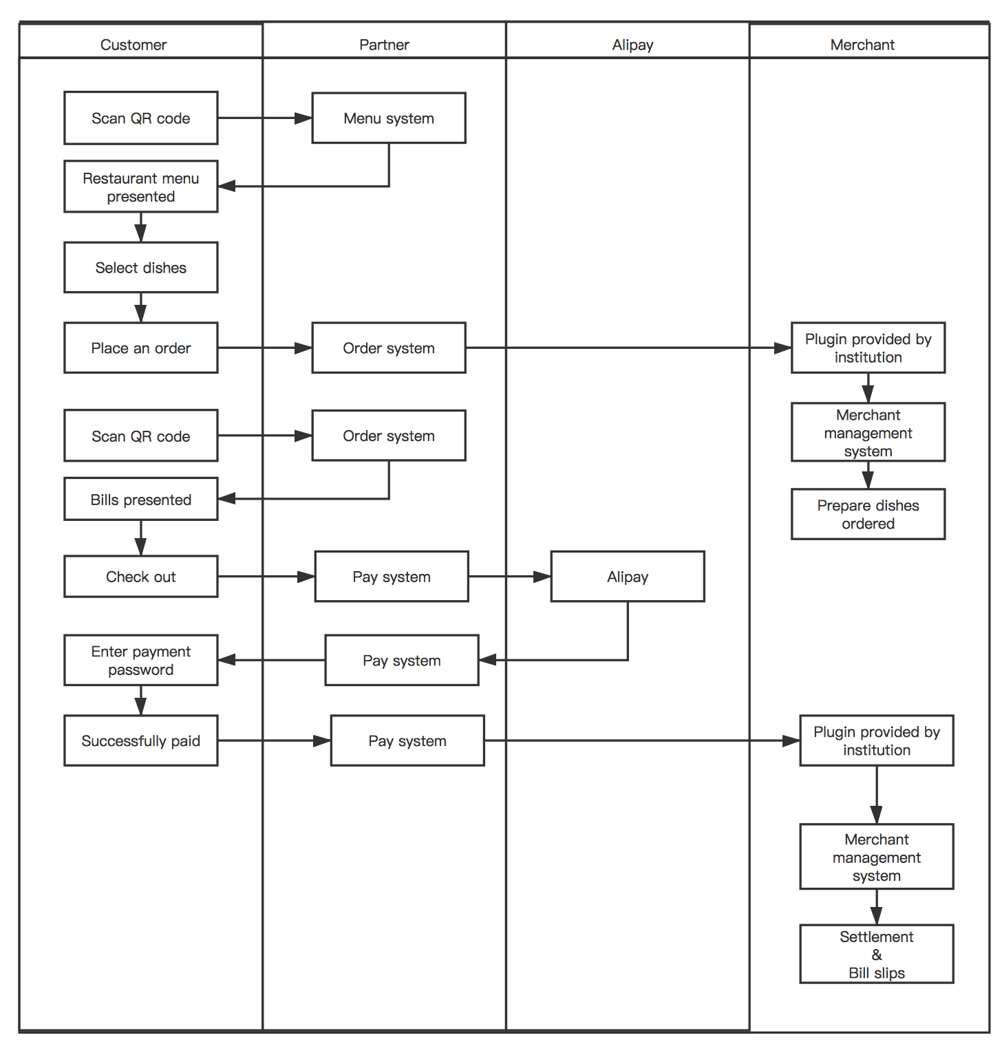
#Solution flow
By adopting the Alipay solution, customers are supported to initiate a request by scanning the QR code, and the service provider can follow the solution flow below to provide the corresponding services for customers:
